Geldern: Charmante Gewerbefläche in zentraler Lage von Geldern
-
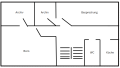
Diese großzügige Bürofläche mit einer Gesamtgröße von ca. 260 m² erstreckt sich über zwei Etagen und bietet optimale Voraussetzungen für Unternehmen, Kanzleien, Agenturen oder Praxen, die Wert auf eine klare Raumstruktur und ein professionelles Arbeitsumfeld legen.
Die Einheit verfügt über insgesamt sieben separate Büroräumlichkeiten, die flexibel als Einzel-, Team- oder Besprechungsbüros genutzt werden können. Ergänzend steht ausreichend Platz für ein Archiv oder Lager zur Verfügung, wodurch eine strukturierte Organisation von Unterlagen und Materialien gewährleistet ist.
Für den täglichen Komfort sorgen getrennte Damen- und Herrentoiletten sowie eine Teeküche, die ideal für Pausen und die Versorgung der Mitarbeitenden geeignet ist.
Die Büroräume sind durchgehend mit Teppichboden ausgestattet, der eine angenehme Arbeitsatmosphäre schafft und zur Schalldämmung beiträgt.
Bereits vorhandenes Mobiliar kann nach Absprache übernommen werden, was einen kurzfristigen und kosteneffizienten Einzug ermöglicht.
Zusätzlich stehen drei PKW-Stellplätze zur Nutzung zur Verfügung und runden das Angebot insbesondere für Mitarbeitende und Kunden komfortabel ab. -
Flächen
- Nutzfläche: 260 m²
- Bürofläche: 260 m²
- Gesamtfläche: 260 m²
- Zimmer insgesamt: 8
- Etagen: 3
- Etage: 2
- Stellplatzart: Freiplatz
- Außenstellplätze: 3
Zustand & Erschließung
- Baujahr: 1907
- Zustand: gepflegt
Sonstiges
- Immobilie ist verfügbar ab: 01.05.2026
- Denkmalschutz: ja
-
ca. 260 m² Bürofläche
2 Etagen
7 Büroräume
Archiv-/Abstellfläche
Getrennte WC-Anlagen
Teeküche
Teppichboden
Mobiliar optional übernehmbar
3 PKW-Stellplätze
- Heizungsart: Zentralheizung
- Bodenbelag: Teppich
- Küche: Einbauküche
-
- Energieausweis-Jahrgang: nicht erforderlich
-
Das Gewerbeobjekt befindet sich in Geldern, einer wirtschaftlich stabilen und verkehrsgünstig gelegenen Stadt im Kreis Kleve am Niederrhein. Geldern zeichnet sich durch eine gut ausgebaute Infrastruktur sowie eine attraktive Mischung aus Gewerbe, Dienstleistung und Wohnnutzung aus.
Die Anbindung an das überregionale Verkehrsnetz ist sehr gut. Über die Bundesstraßen B9 und B58 sowie die nahegelegenen Autobahnen A40 und A57 sind die umliegenden Städte wie Krefeld, Duisburg, Moers sowie die niederländische Grenze schnell erreichbar. Dies macht den Standort insbesondere für Unternehmen mit regionalem und überregionalem Einzugsgebiet attraktiv.
Der Bahnhof Geldern bietet regelmäßige Zugverbindungen in Richtung Krefeld und Düsseldorf und gewährleistet somit eine gute Erreichbarkeit auch für Mitarbeitende und Kunden mit öffentlichen Verkehrsmitteln. Ergänzend ist der Standort an das örtliche Busnetz angebunden.
Das gewerbliche Umfeld ist geprägt von mittelständischen Unternehmen, Dienstleistern sowie Handwerks- und Verwaltungsbetrieben. Einkaufsmöglichkeiten, gastronomische Angebote und weitere Einrichtungen des täglichen Bedarfs befinden sich in kurzer Entfernung und tragen zu einer hohen Standortqualität bei.
Insgesamt bietet die Lage in Geldern eine ideale Kombination aus guter Erreichbarkeit, funktionaler Infrastruktur und wirtschaftlich attraktivem Umfeld, wodurch sich der Standort für verschiedenste gewerbliche Nutzungen eignet.
-
- Kaltmiete: 1.875 €
- monatl. Betriebs-/Nebenkosten: 250 €
- Heizkosten in Warmmiete enthalten: ja
- Kaution: 5.625 €
Grundrisse





























